Bridget Everett
Healthcare Appointment Management
Appointment Coordination Design System
CATEGORY
Healthcare
Mobile Application
PRESENTED BY
Bridget Sheffler, John Sykes,
and Sakshat Goyal
SPONSORED BY
PREMERA BLUECROSS BLUESHIELD

Bridging the gap between millennial caregivers and high-demand healthcare services—ensuring patients and doctors save money, patients get seen sooner, and doctors can easily manage their schedules.


PRIMARY RESEARCH
Revolutionize the caregiver experience.
Millennials are stepping into caregiving roles earlier than ever, juggling demanding careers and financial pressures while managing care for their aging parents.
Healthcare systems, however, remain rigid, with last-minute appointment cancellations leaving gaps in care and costing providers millions in lost revenue.
Scheduling inefficiencies exacerbate the stress on caregivers, who need tools that align with their dynamic and time-sensitive lives.
While flexibility and immediacy are top priorities for millennial caregivers, traditional healthcare scheduling systems fail to address these needs.
Caregivers face mounting frustration navigating cancellations, transportation logistics, and limited appointment availability—all of which compromise their ability to balance caregiving and personal responsibilities.

Cultural Probes

Braiding, 2x2s

Teamwork

CANCEL PREDICTOR
2/2/4/3/2/3/2/1/3 3/1/2​
RUNNING LATE
2/2/4/3/2/3/2/1/3 3/1/2​
DOCTOR MAP
3/2/1/3/2/2 3/2/3 2/7/3 2/2/4​
SOCIAL MEDIA SHARES
3/2/1 3/2/2 3/2/3 2/7/3 2/2/4​
DATA VISUALIZATION
1/1/2 4/1/3 2/1/3 3/3/3
WEARABLE
3/2/1 3/2/2 3/2/3 2/7/3 2/2/4​
APT PREDICTOR
3/2/4 3/3/3 4/4/4 2/3/3
POWER OF ATTORNEY
3/2/1 3/2/2 3/2/3 2/7/3 2/2/4​
DOCTOR MATCH
3/3/3 3/3/3 2/1/4 3/2
TIME BASED SCHEDULER
5/5 5/5/1 3/3/2
LOCATION SCHEDULER
3/2/1 3/2/2 3/2/3 2/7/3 2/2/4​
NEED APT
2/2/4/4/4 5/5/1 3/3/2​
Pughe's Matrix






Storyboarding
INSIGHTS
Designing for care and convienence.
To address these challenges, we collaborated with Premera Blue Cross Blue Shield to develop an intuitive app that prioritizes flexible scheduling, real-time updates, and location-aware tools. Our process began with extensive research, including interviews with millennial caregivers and healthcare stakeholders, as well as cultural probes to understand day-to-day pain points.​​
01 / Systemic Scheduling Inefficiencies
Inefficient last-minute scheduling impacts multiple stakeholders, including patients, caregivers, doctors, and insurance companies, creating widespread challenges across the healthcare system.
02 / Cost of Missed Appointments
Missed appointments in the U.S. cost the healthcare system approximately $150 billion annually, with each no-show resulting in an average loss of $200 per unused time slot for physicians.
03 / Transportation Challenges
Location and transportation are critical factors for caregivers, making it essential for scheduling solutions to provide clear information on travel times and methods.
04 / Need for Flexible Solution
Caregivers and providers alike benefit from systems that prioritize flexibility, real-time updates, and tools to minimize the financial and logistical burden of missed appointments.
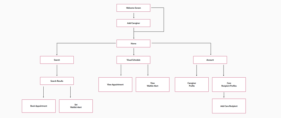
PROTOTYPE
Designing for care and convienence.



CONCLUSION
Beyond the Numbers
Through focused concept testing, the app evolved into a seamless, caregiver-centric solution that ensures fast, flexible access to care while reducing stress and delays. It minimizes wasted time for caregivers and recaptures lost revenue for providers, redefining healthcare scheduling for the next generation of caregivers.